Containers
Once the fit of the system in the overall landscape is understood it is useful to zoom in to the system boundary.
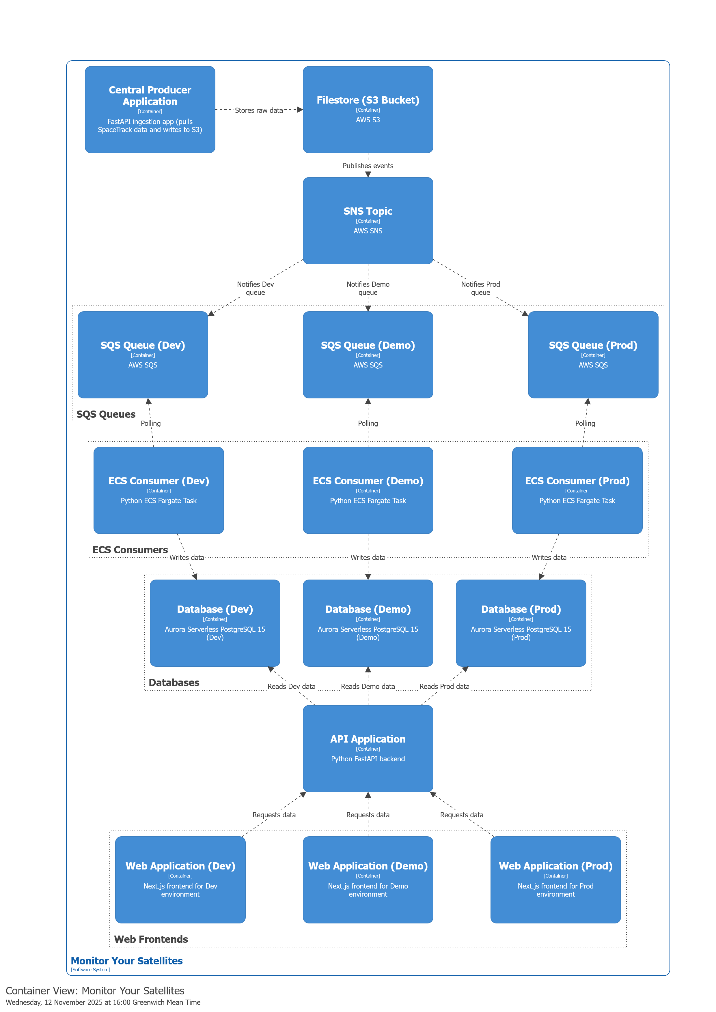
This diagram highlights a clear separation of concerns.
The responsibilities and environment setup of each container:
- The API Application and ECS Consumers exist in Dev, Demo, and Prod environments and are the only containers that write to the persistence tier (Aurora Serverless PostgreSQL 15 and S3 filestore).
- The Web Application exists in Dev, Demo, and Prod and serves as the primary client for Monitor Space Hazards users. Users can also integrate directly with the API if preferred.
- The Producer service handles ingestion and synchronization of external data sources such as SpaceTrack and writes raw data to S3. It supports all environments.
- SQS queues exist in each environment (Dev, Demo, Prod) to decouple processing between the producer, ECS consumers, and downstream systems.
- Only the Web Application and API Application are externally accessible to users.
- All other containers (ECS Consumers, queues, filestore, etc.) operate internally to support data ingestion, processing, and storage.
- The Application’s sole concern is to synchronize data in Monitor Space Hazards with SpaceTrack.
This page was last reviewed on 12 November 2025.
It needs to be reviewed again on 12 November 2027
.
This page was set to be reviewed before 12 November 2027.
This might mean the content is out of date.
